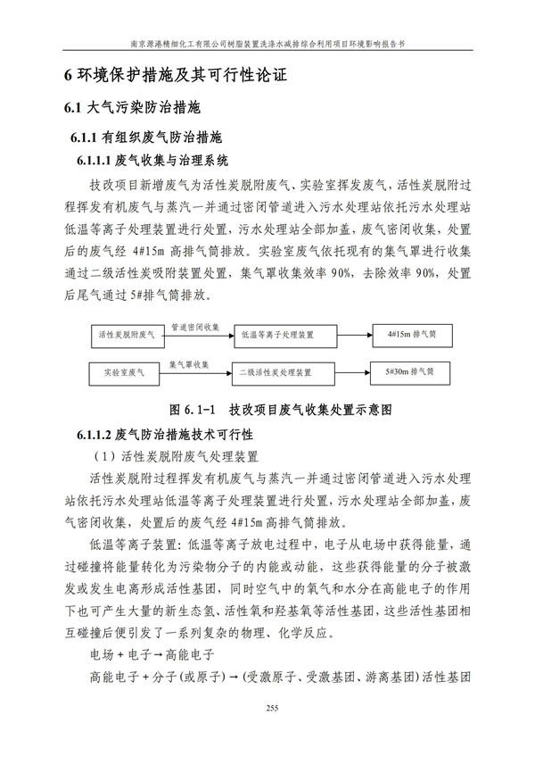
走进恒河
新闻信息
产品与服务
质量体系
技术实力
联系我们
English
走进恒河
新闻信息
产品与服务
质量体系
技术实力
联系我们
English
News center
新闻中心
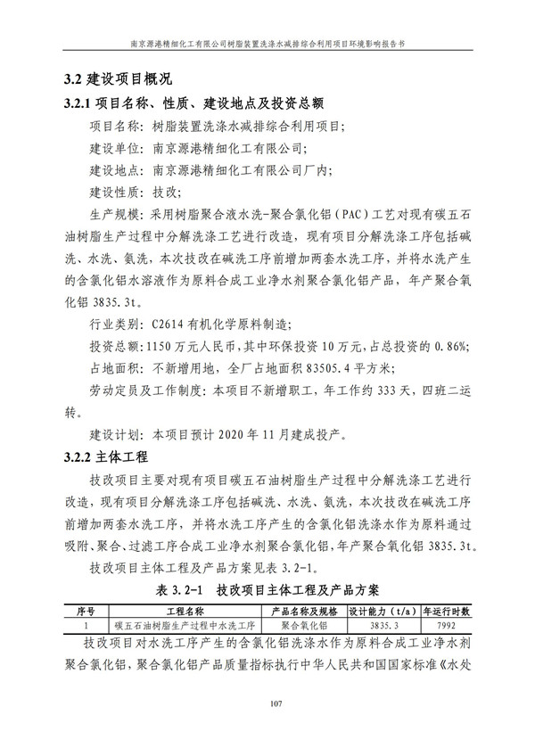
南京源港精细化工有限公司环境影响评价报告 全本公示
浏览次数:
日期:
2020年08月25日 00:00
上一篇:
南京源港精细化工有限公司2020年6月监测报告
上一篇:
南京源港精细化工有限公司2020年6月监测报告
所属类别:
公司要闻
该资讯的关键词为: